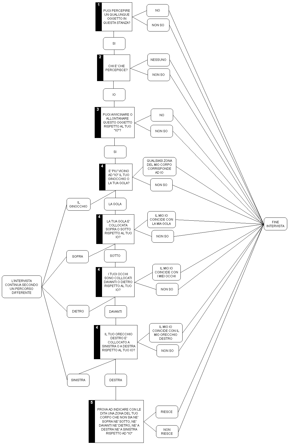
Schema intervista