Centro Studi ASIA – via Riva Reno n.124, 40121 Bologna, Italia
Pubblicato in Perceptual and Motor Skills, 2008, 107, 323-335.
Traduzione in italiano a cura di Fabio Negro e Roberto Ferrari
Contatti: roberto.ferrari1@gmail.com
Riassunto: Ha la coscienza un “luogo” spaziale che possa essere indagato scientificamente? Grazie a un nuovo metodo fenomenologico le persone, quando sono incoraggiate ad esplorare questa questione introspettivamente, non solo danno senso all’idea che la loro coscienza sia “localizzata”, ma indicano con precisione la sua esatta posizione all’interno della testa. Il metodo, basato sul lavoro di Francisco Varela e sull’approccio della Neurofenomenologia, utilizza un’intervista strutturata condotta da un esperto mediatore in cui, a volontari non addestrati alla introspezione, vengono poste domande preliminari circa la localizzazione di oggetti e di parti del corpo e successivamente vengono interrogati circa il luogo da cui fanno esperienza di questi oggetti. L’83% dei volontari localizza con sicurezza una precisa posizione per l’Io-percipiente nell’area temporale della testa, centrata a metà strada dietro gli occhi, che abbiamo denominato Punto Zero. Gli stessi risultati vengono ottenuti con soggetti ciechi (congeniti e non) e con persone di origine non occidentale. L’importanza del luogo di riconoscimento di questa sorgente soggettiva dell’esperienza viene discussa mettendola in relazione con i correlati neuronali delle attività conscie auto-riferite e della consapevolezza cosciente nella memoria. Infine sono suggerite ulteriori ricerche da condurre da un lato con volontari addestrati alla introspezione e alla meditazione, e dall’altro con individui affetti da disordini psichiatrici.
Introduzione
L’aspetto soggettivo rappresenta il fatto più evidente e centrale della vita mentale umana. I termini comunemente usati per indicarlo sono, per esempio, “Io”, “sé”, “coscienza” e “esperienza cosciente”. La ricerca qui presentata intende verificare se le persone siano in grado di puntare, attraverso procedure fenomenologiche, a un luogo preciso sede dell’ “Io”. Si è indagata la coscienza nei termini di dimensioni spaziali dell’Io-che-percipisce attraverso sensi differenti (vista, tatto, propriocezione) e non ci si è occupati di emozioni, sentimenti o altri tipi di esperienze soggettive (i cosiddetti qualia) né di funzioni cognitive.
Filosofi e neuroscienziati hanno regolarmente gettato discredito sull’idea che la coscienza possa avere un luogo fisico preciso:
“Entri dal cervello attraverso l'occhio, risali lungo il nervo ottico, giri e rigiri sulla corteccia, cercando dietro a ogni neurone, e prima di rendertene conto emergi alla luce del giorno sulla punta di un impulso nervoso motorio, grattandoti la testa e domandandoti dove sia il sé.” (Dennet, 1989)
Tuttavia, dalla prospettiva in prima-persona che sempre occupiamo, risulta difficile negare l’esistenza dell’esperienza cosciente; da questa prospettiva è infatti contraddittorio postulare la non-esistenza del sé cosciente, perché senza il sé non c’è la prima persona. Tuttavia, esaminando l’esperienza cosciente, Varela, Thompson e Rosch (1991) hanno notato che “se qualcuno ci chiedesse di cercare il sé, avremmo molto da fare per cercarlo”, evidenziando con questa affermazione la difficoltà di rispondere alla domanda: “dove sono Io?”. Per Varela (1999) la coscienza è estesa all’intero corpo, è distribuita nella rete della fisiologia dell’organismo, nei suoi movimenti e nel suo ambiente. Clark (2003) ha proposto il termine “mente estesa”, che include l’ambiente fisico, fisiologico, linguistico e sociale: la mente è estesa tanta quanto lo sono le sue azioni e le sue interazioni.
Da una prospettiva di ricerca in terza-persona, gli studi basati sulle immagini del cervello hanno portato a caratterizzare e a localizzare nel cervello aree associate ad alcune attività auto-riferite (Gusnard, Harel, & Malach, 2006). Tulving e Lepage (2000) hanno studiato le zone del cervello in cui è stata osservata l’attività correlata con la consapevolezza autonoetica, la capacità di ogni essere umano di rivivere in prima-persona eventi esperiti nel proprio personale passato. Senza negare questa dimensione in terza persona del sé, è nostra intenzione compararla con l’esperienza esaminata dal punto di vista della prima persona secondo l’approccio proprio della Neurofenomenologia (Varela, 1996).
Attratto dalla fenomenologia della mente, Clarke (1995) ha affermato che gli oggetti mentali sono non-spaziali; egli ammette uno spazio interno in cui sono posizionati gli oggetti solo per le percezioni visive, per i pensieri e per i sogni, ma nega che si tratti di un aspetto strutturale. È piuttosto un “dispositivo provvisorio di presentazione” (p. 167) derivato dalla vista e dalla contemplazione dello spazio fisico.
McGinn (1995), partendo dall’intuizione cartesiana che il “puro pensiero” non è spaziale come lo è la materia, estende questa caratteristica a tutte le esperienze e immaginazioni: termini come forma, dimensione e posizione non avrebbero alcun senso se riferiti al soggetto cosciente e agli eventi coscienti, perché questi non sono oggetti percepiti. Secondo McGinn, se un evento cosciente appare localizzato in uno spazio interno vicino al cervello, per esempio “localizzo i miei pensieri più vicino alla testa che ai miei piedi”, questo giudizio di localizzazione deriva da considerazioni di tipo causale legate al ruolo del cervello nel controllo della vita mentale: niente di più di “una sorta localizzazione di cortesia” (p. 98).
Altri ricercatori, invece, enfatizzano l’importanza di lasciare aperta la questione:
“Naturalmente, allo scopo di sapere cos’è una cosa, è utile all’inizio sapere dove essa è, cosi che si possa innanzitutto puntarla - permettendo all’attenzione di ricercatori differenti di focalizzarsi su di essa. Ma dove si sta puntando quando si punta alla coscienza?” (Velmans, 1996, p. 183)
In accordo con Velmans, crediamo che il significato della domanda “dove è la coscienza?” sia di focalizzare l’attenzione dei ricercatori sulla loro fenomenologia e di confrontare le osservazioni. Trovare il luogo della coscienza soggettiva significherebbe quindi trovare il “dove” da cui tutte le esperienze affiorano indipendentemente dal loro campo sensorio di origine (vista, udito, tatto, etc.).
A tutt’oggi pochi ricercatori (Petitmengin-Peugeot, 1990) hanno dato ascolto a ciò che le persone hanno da dire in presa diretta riguardo alla coscienza. Partendo dall’assunto che il soggetto in prima-persona dovrebbe essere considerato un’autorità circa la coscienza, abbiamo interrogato le persone sulla loro esperienza vissuta. Specificamente tre questioni sono state approfondite: (1) possono persone naïve all’addestramento fenomenologico essere in grado di capire la domanda sul “dove” della coscienza? (2) queste stesse persone sono in grado di localizzare un luogo preciso per l’Io-che-percipisce? e (3) questa abilità è indipendente dal senso della vista e dal contesto culturale?
Metodo
È stata utilizzata una procedura di intervista strutturata, all’interno di un approccio fenomenologico in “seconda-persona” (Varela & Shear, 1999; Velmans, 1998, 2000b; Vermersch, 1999). Questo approccio coinvolge una persona esperta che agisce come intermediario tra l’esperienza in prima-persona dei volontari e il resoconto in terza-persona che essi fanno della loro esperienza.
Partecipanti
Sono stati reclutati e sottoposti ad intervista 59 volontari tra vedenti e ciechi (23 studenti, 32 lavoratori e 4 pensionati; età media = 33 anni, intervallo 18-66).
I 51 volontari vedenti sono stati reclutati attraverso annuncio scritto esposto in zona universitaria. Di questi, 5 erano non-occidentali provenienti da Marocco, Eritrea, Pakistan, Sri Lanka e Filippine. Questo piccolo gruppo di persone di altre culture è stato reclutato per valutare eventuali attitudini culturali nella localizzazione della coscienza.
Gli 8 volontari occidentali ciechi (5 con cecità acquisita e 3 con cecità congenita) sono stati reclutati attraverso un’Associazione per i ciechi. Questo piccolo gruppo di persone non vedenti aveva lo scopo di permetterci di verificare se la localizzazione della coscienza sia basata o meno sul senso della vista.
Nessuno dei soggetti era amico o conoscente degli intervistatori, e nessuno di loro era impegnato in corsi accademici o non accademici sull’introspezione, la fenomenologia o la meditazione.
Procedure
Un approccio in prima-persona richiede una descrizione fenomenologica dell’esperienza con precise distinzioni. Essendo però che le persone oggetto della nostra indagine non sono in alcun modo addestrate alla introspezione, non è sufficiente – per garantire che i dati sperimentali derivino da un autentico e genuino esame dell’esperienza cosciente – né la loro accuratezza nel compilare questionari né la loro franchezza in resoconti verbali.
Per affrontare questo problema, i volontari sono stati intervistati separatamente usando un’intervista semistrutturata secondo la metodologia in seconda-persona (Vermersch, 1999; Varela & Shear, 1999). Il ricercatore che fa da mediatore deve essere in grado di aiutare ogni soggetto ad aprirsi e auto-osservare la propria fenomenologia interna. Attraverso domande opportune egli deve guidare il processo di verbalizzazione delle osservazioni assicurandosi che tutti i volontari seguano accuratamente la stessa serie di passaggi.
I mediatori necessitano di un’adeguata qualificazione scientifica e di una acquisizione del metodo ottenuta in molti anni di addestramento sia filosofico (riduzione fenomenologia) che pragmatico (meditazione di presenza mentale) (Bertossa & Ferrari, 2006). Solo attraverso un esercizio sistematico il mediatore può imparare a passare da “un’episodica incursione nella coscienza” all’abilità di stabilizzare l’attenzione sull’esperienza cosciente in modo prolungato (Varela, 1996), abilità necessaria per guidare le osservazioni proprie ed altrui in modo esaminato e ripetibile. L’addestramento del mediatore deve essere completato dall’acquisizione di capacità empatiche, comunicative e di ascolto necessarie per guidare i volontari nel produrre resoconti verbali della loro esperienza in prima-persona.
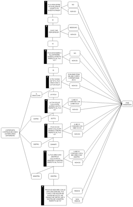
Fasi e aree tematiche dell’intervista
L’intervista è stata costruita ripercorrendo tre fasi indicati da Petitmengin-Peugeot (1999) e Depraz, Varela e Vermersch (2003).
La prima fase (aree tematiche 1-3, vedi sotto) intende produrre una “sospensione” dei pensieri speculativi e dei pregiudizi, in modo da ripulire il percorso e porre attenzione all’esperienza vissuta.
La seconda fase (area tematica 4) ha lo scopo di “ridirezionare” l’attenzione dall’esterno all’interno, mediante la guida delle sensazioni propriocettive, (segnali da pelle, muscoli, tendini, articolazioni, organi interni che ci segnalano la posizione e l’attività di ogni parte del corpo e consentono di interagire in modo automatico con la gravità e gli oggetti in situazioni di vario genere). In questa seconda fase si evita specificamente di venire coinvolti nelle qualità o contenuti delle percezioni, in modo tale che l’attenzione possa fissarsi sul loro flusso e provenienza.
La terza fase (area tematica 5) chiede ai volontari di “lasciare andare”, di essere attenti e ricettivi all’emergere dell’esperienza, completamente aperti ad essa.
Ogni volontario è introdotto nell’intervista dopo essere rimasto seduto per un certo periodo di tempo in modo confortevole e in tranquillità. Gli è richiesto di rispondere alle domande mentre gli vengono poste, semplicemente usando la percezione diretta evitando qualsiasi attitudine speculativa.
Il protocollo dell’intervista non è un questionario con una serie di domande rigidamente predisposte, ma una sequenza strutturata di aree tematiche da discutere ed esaminare a fondo, favorendo i contenuti e la loro completezza. Ogni area tematica rappresenta un gradino di una successione logica e gerarchica in cui ogni questione deve essere affrontata in modo esaustivo prima di passare al gradino successivo (come nell’esempio in Fig. 1)
I contenuti specifici di ognuna delle aree tematiche sono stati:
Ogni intervista è durata al massimo un’ora. È stato registrato un video dettagliato, visionato da altri ricercatori per validazioni indipendenti e per trascrizioni.
Fig 1: Schema dell'intervista.
I numeri su sfondo nero corrispondono alle 5 aree tematiche.
(Clicca sull 'immagine per ingrandirla)
Risultati quantitativi
I risultati sono riassunti nella tabella 1. Il risultato più eclatante è stato che circa il 90% dei partecipanti ha trovato naturale localizzare l’Io-che-percepisce, indicandolo all’interno del corpo. Per di più, l’83% di questi ha individuato il luogo dell’Io-che-percepisce in quello che indicano come un punto preciso all’interno della testa. Gli otto soggetti ciechi e i cinque volontari non-occidentali hanno dato risposte molto simili a quelle date dai 54 volontari occidentali vedenti.
Tab. 1: Localizzazione dell’ "Io-che- percepisce"
| Vedenti | Ciechi | Totale | |||
| Dove viene localizzato | Occidentali | non Occidentali | Occidentali | num. | % |
| In un punto preciso della testa |
38 | 4 | 7 | 49 | 83,0 |
|
Genericamente nella |
1 | 0 | 1 | 2 | 3,4 |
|
Genericamente dentro |
0 | 1 | 0 | 1 | 1,7 |
| Nella pancia |
1 | 0 | 0 | 1 | 1,7 |
| Nessuna localizzazione |
6 | 0 | 0 | 6 | 10,2 |
| Totale | 46 | 5 | 8 | 59 | 100 |
I termini introdotti dai volontari durante l’intervista per indicare questa esperienza sono stati: “Io”, “centro di me”, “qui” e “mio punto di osservazione”. In questo articolo usiamo i termini “Io-che-percepisce” e “Punto Zero” per indicare il luogo soggettivo dell’esperienza.
I gesti più comuni eseguiti durante l’intervista sono stati esemplificati nelle figure 3, 4 e 5.
Molti volontari durante l’area tematica 5, muovendo in su e in giù gli indici che puntavano ortogonalmente, hanno indicato a un certo punto un luogo definito. I volontari vedenti hanno segnato sulla sagoma umana – passando dalla esperienza in prima persona alla rappresentazione in terza persona – un luogo preciso e non un’area estesa; quando tutti i dati ricavati dai punti disegnati sono stati sovrapposti, sono apparsi distribuiti nel piano laterale, mentre nel piano frontale erano concentrati lungo la linea mediana (Fig. 2).

Fig. 2 - Distribuzione dei punti indicati dagli intervistati, tracciando un segno su sagoma umana, come luogo della coscienza
La significatività dei risultati consiste nell’evidenza che, se tutti gli esseri umani coscienti hanno un senso di “Io”, qui per la prima volta c’è un largo consenso nel rispondere alla domanda su dove si trovi questo Io-che-percepisce, e l’indicazione di un luogo preciso che è il punto di riferimento per la localizzazione cosciente nello spazio degli oggetti interni ed esterni al corpo.
Risultati qualitativi
Per una descrizione qualitativa riportiamo e commentiamo di seguito esempi di andamento delle interviste per ogni area tematica; quindi forniremo una descrizione dei sei casi in cui i volontari intervistati non sono riusciti a rilevare alcun luogo della coscienza. Come detto, le descrizioni verbali date dagli otto volontari ciechi e dai cinque non-occidentali sono sovrapponibili con quelle dei partecipanti vedenti e occidentali per cui non sono evidenziate, se non necessario.
Area Tematica 1: Introduzione alla Percezione dello Spazio

Fig. 3 - Aree Tematiche 1-2 – Percezione dello spazio e distinzione tra il soggetto che percepisce e l’oggetto percepito.
Porre l’attenzione su esperienze sensoriali e motorie estremamente semplici come ad esempio l’atto di osservare un oggetto e di descrivere alcuni aspetti di tale esperienza ha costituito un momento introduttivo nel quale la persona intervistata si è potuta abituare al processo di osservazione/verbalizzazione. In particolare, iniziando dall’analisi di eventi comuni e del tutto manifesti, l’intervistatore ha potuto sfruttare questi esercizi iniziali per rendere più chiara la differenza fra la descrizione verbale di un’esperienza sensomotoria o cognitiva in atto, rispetto alla descrizione di altre esperienze precedenti o successive, oppure rispetto alla produzione di interpretazioni, commenti, giudizi, e descrizioni di emozioni.
Intervistatore: Mi puoi dire se uno di questi due oggetti è più vicino, e l’altro è più lontano?
Volontario 46: La penna è più vicina e la pianta è più lontana.
Attraverso semplici esercizi di questo tipo, è facile chiarire che, quando percepiamo qualcosa, la percepiamo anche a una certa distanza che, con una certa approssimazione, siamo in grado di valutare e confrontare.
Intervistatore: Puoi dirmi dove si trova il soffitto rispetto a te?
Volontario 46: E’ sopra di me.
Area Tematica 2: Distinzione tra Soggetto e Oggetto
A questo stadio, è stato chiesto alle persone intervistate di usare il tatto o la vista per esaminare la loro esperienza nel momento in cui qualsiasi evento di percezione avviene:
Intervistatore: Prendi in considerazione un oggetto qualunque presente in questa stanza.
Volontario 42: Quella sedia al tuo fianco.
Intervistatore: Chi ha preso in considerazione questa sedia?
Volontario 42: Io.
Attraverso questo tipo di domande le persone intervistate hanno notato, senza che essa sia stata assunta o suggerita, l’esistenza di una struttura bipolare nella loro esperienza cosciente abituale: ciò che è in qualche modo percepito , e ciò che in noi percepisce.
Intervistatore: Prova a mettere una mano davanti a te.
Volontario 44: [porta la mano di fronte al corpo]
Intervistatore: Rispetto a cosa sei in grado di determinare la posizione della tua mano?
Volontario 44: Rispetto a me stessa.
In questo modo la persona intervistata ha riconosciuto che il punto di riferimento rispetto al quale è in grado di determinare la distanza e la localizzazione degli oggetti percepiti è appunto l’ “Io” (o “me stesso/a”).
Area Tematica 3: Percezione della Direzione del Movimento Soggetto-Oggetto

Fig. 4 - Aree Tematiche 3-4 – Distanza e localizzazione nello spazio di oggetti e di varie parti del corpo rispetto all’Io percepiente
Chiedendo ai soggetti di prendere in mano qualsiasi oggetto e di muoverlo più vicino o più lontano rispetto a loro, si arriva a individuare una direzione in allontanamento o in avvicinamento rispetto alla polarità io.
Intervistatore: Prendi questo oggetto e spostalo in un
a posizione più lontana.
Volontario 59: [mette l’oggetto in un punto distante dal corpo]
Intervistatore: Ora portalo più vicino.
Volontario 59: [porta l’oggetto vicino al petto]
Area tematica 4: Propriocezione ad occhi chiusi
Spesso questa fase dell’intervista genera uno stato di maggiore tranquillità nei volontari e li aiuta a stabilizzare la loro attenzione sui compiti assegnati. Grazie all’uso della propriocezione, le varie parti del corpo sono state riconosciute come parti distinte rispetto all’Io-che-percepisce.
Volontario 10: La mano viene percepita dall’Io, ma allo stesso tempo essa è qualcosa che percepisce.
Intervistatore: La tua mano è “Io” oppure il tuo “Io” percepisce attraverso la mano?
Volontario 10: Essa è un canale di percezione, non è l’Io.
I volontari sono riusciti ad associare la propriocezione di ogni parte del corpo con una sensazione di vicinanza-distanza rispetto a “Io”. Per precisare ulteriormente questa sensazione sono state poste domande in cui si chiedeva loro di individuare parti del corpo che venivano percepite come sempre più prossime, in modo da evidenziare un percorso di graduale avvicinamento all’ “Io” (lo scambio che segue è in relazione all’ “Io”).
Intervistatore: Tra la tua pancia e la tua gola c’è una zona che senti come più vicina?
Volontario 46: La gola.
Intervistatore: Se senti la tua bocca, dove la senti?
Volontario 46: In basso.
Intervistatore: Se senti il tuo cuoio capelluto, dove lo senti?
Volontario 46: In alto.
Il percorso di avvicinamento all’ “Io” è stato usato per identificare una precisa traiettoria spaziale tra il soggetto e qualsiasi oggetto percepito. Si è ottenuto un chiaro riconoscimento di una traiettoria nel flusso percettivo dell’Io cosciente. Il passo successivo consiste nel tentativo di localizzare l’“Io”.
Area Tematica 5: Tentativo di localizzare il luogo della coscienza

Fig. 5 - Area Tematica 5 – Tentativo di localizzare il luogo della coscienza
La maggior parte dei volontari hanno fornito descrizioni con un alto grado di dettagli fino a indicare un luogo preciso all’interno della testa in cui termina la traiettoria spaziale e in cui ha la sua origine la percezione dello spazio.
Intervistatore: Quando poni la tua attenzione alla gola, da dove la percepisci?
Volontario 46: Dalla testa.
Intervistatore: Tenta di indicare con un dito la direzione da cui percepisci gli occhi.
Volontario 46: Da qui [indica con il dito una direzione che passa circa al centro della testa]
Intervistatore: Tenta di mantenere il tuo dito puntato come hai fatto ora.
Volontario 46: Verso il mio punto di osservazione?
Intervistatore: Sì, esattamente. Ora tenta di indicare questo “punto di osservazione” usando entrambi gli indici per generare due linee immaginarie che costituiscano un sistema di coordinate ortogonali.
Volontario 46: [indica un punto all’interno della testa]
Intervistatore: Questo punto che stai indicando dentro la tua testa, dove lo avverti nello spazio?
Volontario 46: E’ davanti.
Intervistatore: Ora prova a spostare il tuo sistema di coordinate un poco indietro.
Volontario 46: Qui dietro all’orecchio [sposta un paio di centimetri indietro solo l’indice della mano che si trova lateralmente alla testa]
Intervistatore: Stai indicando un punto differente dal precedente?
Volontario 46: Si.
Intervistatore: Dov’è nello spazio questo punto?
Volontario 46: Qui, né davanti né dietro.
Intervistatore: Stai indicando esattamente quello che hai definito il “mio punto di osservazione”?
Volontario 46: Si.
Per il volontario 47 è stata usata una procedura simile ma con alcune piccole variazioni:
Intervistatore: Prova a sentire i tuoi occhi. Da dove li senti?
Volontario 47: [il soggetto ha gli occhi chiusi] Da dentro la testa.
Intervistatore: Prova ad indicare da dove li stai sentendo.
Volontario 47: [il soggetto indica un punto all’interno della testa]
Intervistatore: Questo punto che stai indicando, lo senti in alto, in basso, a destra, a sinistra, sopra o sotto?
Volontario 47: Lo sento in basso.
Intervistatore: Ora prova a indicare un punto un po’ più in alto.
Volontario 47: [segue le istruzioni]
Intervistatore: Adesso stai indicando un punto diverso da quello di prima?
Volontario 47: Sì.
Intervistatore: Dove senti questo punto?
Volontario 47: Lo sento più vicino ma un po’ in basso.
Intervistatore: Allora, come prima, prova a muovere gli indici e verifica dove senti questo nuovo punto.
Volontario 47: Sì ecco, qua mi sento proprio al centro, mi sembra che ci sono.
Il volontario 51 ha indicato il luogo dell’Io-percipiente nella pancia. Quest’ultimo risultato, anche se differente da quello degli altri volontari che hanno localizzato l’Io-percipiente nella testa, deriva comunque da una progressione nel flusso della percezione e dalla localizzazione della sorgente della percezione nella prima persona:
Intervistatore: Percepisci la distinzione tra la sensazione e l’attenzione che la percepisce?
Volontario 51: Bene, qui sento [si tocca il petto] e qui ho l’attenzione [si tocca la pancia]… sento qui come se i miei occhi fossero qui [si tocca la pancia].
Intervistatore: Che importanza ha questo punto?
Volontario 51: E’ me stesso.
Un altro caso interessante è il Volontario 5, una persona con cecità acquisita che ha perso la vista prima da un occhio e progressivamente, dopo cinque o sei anni, anche dall’altro.
Volontario 55: Il movimento del mio “Io” è nell’occhio sinistro. È come se l’occhio sinistro occupasse questa strana cosa che chiamiamo “Io”. Tieni presente che ho perso la vista prima nell’occhio destro quand’ero bambino, mentre nell’occhio sinistro quando avevo tredici anni. Il mio “Io” è una sorta di punto decentralizzato verso l’occhio che ha mantenuto la vista più a lungo. Sento il centro leggermente spostato a sinistra.
Il volontario 55, procedendo nell’intervista, ha riconosciuto di percepire questo centro “spostato” rispetto a un luogo puntiforme più originario e ha concluso che:
Volontario 55: Il luogo della percezione sembra aver a che fare con la vista, ma in realtà esso è ciò che sta dietro alla vista.
Nessun luogo per la coscienza
L’esperienza di cinque volontari ha mostrato contraddizioni e discrepanze interne. Abbiamo osservato difficoltà nella descrizione riguardo alla distinzione soggetto-oggetto all’interno del corpo.
Intervistatore: Ci sono parti del tuo corpo che sono accessori rispetto al tuo “io” e che potrebbero anche non esserci senza compromettere il tuo “io”?
Volontario 8: Si.
Intervistatore: E allora perché dici che il tuo “Io” coincide con l’intero tuo corpo?
Volontario 8: Non lo so, non ne ho la più pallida idea.
Per i volontari 9 e 44 il principale ostacolo è stata la difficoltà di distinguere tra il criterio della “distanza emozionale” (il grado di bellezza, di stupore, di suggestione) degli oggetti fisici e il criterio della distanza a livello fisico (distanza in metri o centimetri).
Intervistatore: Ora piega il braccio e dimmi se la mano è più vicina o lontana.
Volontario 44: Essa è più vicina quando il braccio è disteso.
Intervistatore: Perché?
Volontario 44: Non so, la sento più mia, la sento di più.
Anche i Volontari 14 e 38 hanno mostrato delle difficoltà nell’applicazione del criterio della distanza fisica e una difficoltà generale nel comprendere le domande con precisione.
Intervistatore: Ora alzati e nel farlo cerca di sentire il pavimento; rispetto a quando eri seduto è più vicino o lontano?
Volontario: Ah, me lo sento nel corpo il pavimento adesso, è come una parte di me.
Intervistatore: Torna a sedere e prova a dirmi se lo senti più lontano o più vicino.
Volontario 14: E’ diversa la sensazione, lo sento, ma sento prima l’appoggio della sedia e sono anche più rilassata. Ho una sensazione più diffusa e diversa da prima.
Abbiamo scoperto che l’emergere delle varie difficoltà spesso è legato all’entrata e permanenza nell’area tematica numero quattro, relativa alla propriocezione, forse perché essa è uno degli ambiti fenomenologici meno esperiti nella vita di tutti i giorni.
Un sesto volontario (No. 35), senza presentare alcuna contraddizione o inconsistenza descrittiva, ha negato la possibilità di individuare un luogo per l’Io-percipiente.
Intervistatore: Se consideri i due termini “Io” e “mano”, “Io” e “ginocchio”, “Io” e “bocca”, c’è un termine che non cambia mai?
Volontario 35: “Io”, ma devo localizzarlo?
Intervistatore: Si.
Volontario 35: Io non posso localizzarlo, lo oriento ma non posso localizzarlo.
Discussione
Sembra che ai volontari in generale risulti facile e naturale localizzare il centro del sé, il luogo “Io sono” o “Io-che-percepisce”. Con una consistenza considerevole, vedenti o ciechi, Occidentali o non-Occidentali, lo localizzano da qualche parte vicino al centro della testa. Questo luogo corrisponde a un “punto zero”, il punto d’origine (0,0,0) di un ambito geometrico spaziale cartesiano, i cui assi sono costituiti dall’esperienza di ciò che si trova vicino o lontano, di fronte o dietro, sopra o sotto, un punto dove il senso di “Io” e il senso del “qui” sono coincidenti. Questo senso del “da dove Io percepisco” rimane in ogni istante connesso e allo stesso tempo distinto rispetto alla distanza fenomenologica di “ciò che percepisco”. Nel contempo non può essere ridotto al dualismo cartesiano di soggetto e oggetto: se restiamo fedeli al campo della fenomenologia e dell’esperienza diretta, il punto di partenza della percezione – pur essendo un non-oggetto – viene riportato come inseparabile dagli oggetti percepiti. Esso rappresenta solo uno dei due “poli” di quello che potrebbe essere definito il monismo bipolare dell’esperienza (Bertossa & Ferrari, 2002).
Questo luogo è meglio inteso nel contesto dell’esperienza dell’attenzione, per la quale è necessario sia quello che potremmo definire il polo aperto della qui-ità da cui l’attenzione origina, sia l’altro polo complementare verso il quale è diretta, il “punto terminale dell’esperienza” (Velmans,1996, 2000a). Il luogo spaziale da cui l’attenzione si muove è invariante, mentre il luogo verso cui si muove è variabile, un oggetto particolare. Pur non potendo percepire il punto di origine dell’attenzione, possiamo riferirci ad esso come sorgente della stessa.
La questione su ci confrontiamo ora è: cosa significa localizzare un “punto zero” origine della percezione? Perché è interessante e cosa ci aiuta a capire? Il punto zero risulta essere una datità fenomenologica ampiamente condivisa e riconoscibile da volontari non addestrati alla fenomenologia; inoltre è il punto di riferimento per la localizzazione spaziale cosciente di tutti gli oggetti interni ed esterni, ed entra in gioco nell’esecuzione di compiti percettivi o auto-riferiti.
Seguendo l’approccio “binoculare” tipico della Neurofenomenologia, osserviamo che gli studi di neuroimmagini della attività del cervello consentono di localizzare precisamente anche in terza persona le aree cerebrali metabolicamente attive durante l’esecuzione di azioni e compiti in cui è fondamentale l’auto-riferimento: i processi coscienti introspettivi auto-riferiti hanno una chiara localizzazione nella corteccia laterale e prefrontale mediana, lateralizzata nell’emisfero sinistro (Goldberg, et al., 2006); l’attività mentale auto-referenziale del giudizio che avviene negli incontri con oggetti, valutati come piacevoli o spiacevoli per sé, aumenta l’attività metabolica della corteccia prefrontale dorsale mediana (Gusnard, et al., 2001); Kjaer et al. (2002) in uno studio per immagini con la PET hanno osservato l’esistenza di circuiti neurali che connettono il precuneo, il giro angolare e il giro cingolato anteriore, e che sono associati con l’ “auto-consapevolezza” riflessiva; questi circuiti sono attivi anche allo stato cosciente quando siamo in condizioni basilari di riposo, per cui questi ricercatori hanno proposto di considerare l’ “auto-consapevolezza” come la funzione centrale della coscienza, in quanto rappresenta un fondamentale contributo ai contenuti e alla coerenza dello stato cosciente di base.
Il punto zero può essere implicato anche nel rendere chiara la posizione della prima-persona non solo nello spazio e nell’azione, ma anche nel tempo: nel campo degli studi sulla memoria sono state condotte ricerche circa l’esperienza soggettiva degli eventi passati, l’esperienza di poter viaggiare a ritroso nel nostro personale passato (Tulving & Lepage, 2000). Questa capacità di ogni essere umano di rivivere eventi del proprio passato – “coscienza autonoetica” – ha i suoi correlati neuroanatomici: infatti in un compito di recupero della memoria si attivano le aree laterali della corteccia prefrontale destra, con una possibile estensione posteriore.
Da una prospettiva in prima-persona, l’orizzonte temporale dell’Io-che-percepisce potrebbe sorgere dal senso soggettivo del perdurare presente (il polo qui/ora) che quindi sarebbe complementare alla auto-rappresentazione di passato o futuro (il polo là/in quel tempo).
Prospettive di ricerca
Lo studio qui presentato può servire da modello per un nuovo approccio allo studio della coscienza, fornendo una mappa di riferimento attendibile costituita da caratteristiche soggettive universali in volontari non addestrati, una mappa fenomenologica nella quale spazio e tempo sono integrati. L’importanza del “punto zero” della percezione sta nella natura invariabile delle sue caratteristiche “Io”, “qui”, “ora”, e nel suo essere continuo riferimento nel movimento attraverso lo spazio e il tempo soggettivi, e forse anche attraverso crisi psicologiche o relazioni sociali. Ricerche future possono affrontare la questione se il senso dell’Io-che-percepisce sia differente in volontari addestrati alle descrizioni fenomenologiche e nelle discipline meditative, e se si estende fino alle “sensazioni significative” (felt meanings, Petitmengin, 2007) e ad altre caratteristiche dell’esperienza soggettiva (Bertossa, Ferrari, & Besa, 2004). Infine, sarebbe interessante studiare se l’Io-che-percepisce sia alterato – o addirittura non esistente – negli individui affetti da autismo, schizofrenia o altri disordini psichiatrici, allo scopo di accertare differenze nella loro percezione fenomenologia spaziale rispetto al senso del sé.
Riferimenti bibliografici
Bertossa, F., & Ferrari, R. (2002) Cervello e autocoscienza. La mente tra neuroscienze e fenomenologia. Rivista di Estetica, 21, 24-48.
Bertossa, F., Ferrari, R., & Besa, M. (2004) Circolarità della conoscenza oggettiva e prospettiva buddhista. In M. Cappuccio (Ed.), Dentro la matrice – Filosofia, scienza e spiritualità in Matrix. Milano: Edizioni AlboVersorio. Pp. 107-128.
Bertossa, F., & Ferrari, R. (2006) Meditazione di presenza mentale per le scienze cognitive. Pratica del corpo e metodo in prima persona. In M. Cappuccio (Ed.), Neurofenomenologia. Milano: Editore Bruno Mondatori. Pp. 271-291.
Clarke, C.J.S. (1995) The Nonlocality of Mind, in J. Shear (Ed.), Explaining Consciousness: the ‘hard problem’. Cambridge, MA: MIT Press. Pp. 165-175.
Clark, Andy (2003), Natural-Born Cyborgs. Oxford: University Press.
Dennett, D. C. (1989) The origins of selves, Cogito, 3, 163-73.
Depraz, N., Varela, F. J., & Vermersch, P. (2003) On becoming aware: a pragmatics of experiencing. Amsterdam: John Benjamins.
Edelman, G. M., & Tononi, G. (2000) An universe of consciousness: how matter becomes imagination. New York: Basic Books.
Goldberg, I.I., Harel, M., & Malach, R. (2006) When the brain loses its self: prefrontal inactivation during sensor motor processing. Neuron, 50, 329-339.
Gusnard, D. A., Akbudak, E., Sulman, G.L., & Raichle, M.E. (2001) Medial prefrontal cortex and self-referential mental activity: relation to a default mode of brain function. Proceedings of the National Accademy of Sciences, 98, 4259-4264.
Kjar, T. W., Novack, M., & Lou, H.C. (2002) Reflective self-awareness and conscious states: PET evidence for a common midline parietofrontal core. Neuroimage, 17, 1080-1086.
McGinn, C. (1995) Consciousness and space. In J. Shear, (Ed.), Explaining consciousness: the ‘hard problem’. Cambridge, MA: MIT Press. Pp. 97-108.
Petitmengin-Peugeot, C. (1999) The intuitive experience. In F. J. Varela & J. Shear (Eds.) The view from within: first-person approaches to the study of consciousness. Exeter, UK: Imprint Academic. Pp. 43-77.
Petitmengin, C. (2006) Describing one’s subjective experience in the second person: an interview method for the science of consciousness. Phenomenology and the Cognitive Sciences, 3-4, 229-269
Petitmengin, C. (2007) Towards the source of thoughts. The gestural and transmodal dimension of lived experience. Journal of Consciousness Studies, 14, 54-82.
Tulving, E., & Lepage, M. (2000) Where in the brain is the awareness of one’s past? in D. L. Schacter & E. Scarry (Eds.) Memory, brain and belief . Cambridge, MA: Harward Univer. Press. Pp. 208-228
Varela, F. J. (1996) Neurophenomenology: a methodological remedy for the hard problem. Journal of Consciousness Studies, 3, 330-49.
Varela, F. J. (1999) Quattro linee guida per il futuro della conoscenza. Strutture Ambientali, 118, 66-73. [in Italian]
Varela, F. J., Thompson, E., & Rosch, E. (1991) The embodied mind. Cognitive science and human experience. Cambridge MA: MIT Press.
Varela, F. J., & Shear, J. (1999) First person methodologies: what, why, how? In Varela, F. J., & Shear, J. (Eds.) The view from within: first-person approaches to the study of consciousness. Exeter, UK: Imprint Academic. Pp. 1-14.
Velmans, M. (1996) What and where are conscious experiences? In M. Velmans (Ed.). The science of consciousness: psychological, neuropsychological and clinical reviews London: Routledge. Pp. 181-196.
Velmans, M. (1998) Goodbye to reductionism. In S. Hameroff, A. Kaszniak, & A. Scott (Eds.), Toward a science of consciousness: the second Tucson discussions and debates Cambridge MA: MIT Press. Pp. 45-52.
Velmans, M. (2000a) A psychologist’s map of consciousness studies. In M. Velmans (Ed.), Investigating phenomenal consciousness, new methodologies and maps. Amsterdam: John Benjamins. Pp. 331-358.
Velmans, M. (2000b) Understanding consciousness. London: Routledge.
Vermersh, P. (1999) Introspection as practice. Journal of Consciousness Studies, 6, 17-42.
Ringraziamenti
Ringraziamo Loretta Secchi per il reclutamento dei soggetti ciechi. Laura Podda per la collaborazione nella fase di raccolta dei dati; Paolo Casertelli, Ricardo Pulido e Kristerfor T. Mastronardi per la stesura in lingua inglese del testo. Speciali ringraziamenti vanno a Nicholas Humphrey e a John Skoyles per la revisione dell’articolo, per i loro suggerimenti e per l’appoggio dato alla pubblicazione. Grazie anche ai revisori anonimi di Perceptual and Motor Skills per i loro commenti critici e suggerimenti. Questo lavoro è dedicato alla memoria di Francisco J. Varela, i cui studi sull’approccio in prima-persona hanno fornito il punto di partenza per queste ricerche.